Instance Verification Kit (IVK)
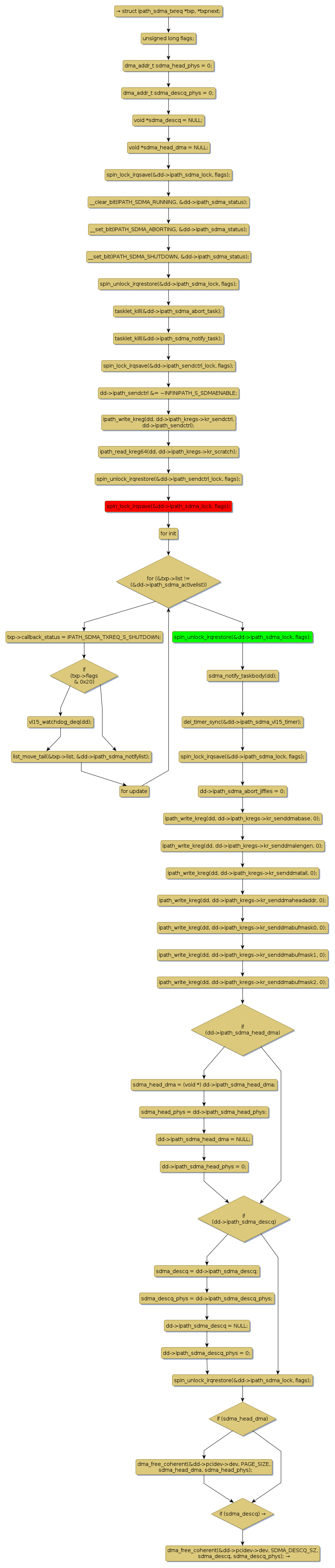
spin lock @ [16054+47+/linux-3.19-rc1/drivers/infiniband/hw/ipath/ipath_sdma.c]
Instance Signature: ipath_sdma_lock
|
The Matching Pair Graph:
|
|
Function Name
|
Control Flow Graph (CFG)
|
Events Flow Graph (EFG)
|
Source Correspondence
|
|
teardown_sdma
|
|
|
[15153+13+/linux-3.19-rc1/drivers/infiniband/hw/ipath/ipath_sdma.c]
|